欢迎访问扬州市物业管理协会官网!

设为首页|加入收藏

  • 首页
  • 协会之窗
    • 协会简介
    • 协会章程
    • 组织结构
    • 协会领导
    • 部门职责
    • 入会须知
    • 入会申请表
  • 公告通知
  • 党建工作
  • 政策法规
  • 行业动态
  • 物管论坛
  • 培训中心
  • 会员之家
    • 小区新闻
    • 会员列表
  • 专家委员会
  • 下载中心

公告通知

您的位置:首页 > 公告通知

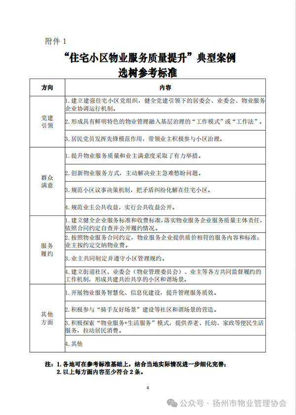
关于征集“住宅小区物业服务质量提升”典型案例的函
发布者:扬州市物业管理协会 发布日期:2025-09-26
5.15.25.35.45.55.65.7

上一篇:关于举办“胖东来现象”给房地产业以及物业服务行业带来的哲学思考考察研学活动的通知

下一篇:扬州市物业管理协会第一届乒乓球比赛成功举办

最新发布NEWS

  • 江苏省委、省政府关于印发《推进...

  • 【正月十五闹元宵 】 扬州市物业...

  • 市物业管理行业党委开展春节走访...

  • 市物业管理协会走访慰问市区部分...

  • 关于切实做好春节期间物业服务有...

  • 市物协举行信息发布和舆论引导培...

  • 扬州市人民代表大会常务委员会公...

  • 市物业管理协会召开会长办公会

  • 【今日说法】私占公共区域堆放的...

  • 扬州市物业管理协会倡议:开展“...

  • 【寒潮预警】扬州将迎“速冻”模...

  • 回顾——扬州市物业管理协会的20...

  • 关于会员单位新闻信息员培训报名...

  • 关于积极做好住宅小区重大火灾风...

  • 市物协2025年度第二期物业服务从...

copyright@2019-2020 版权信息 技术支持:千丰网络
电话:0514-87156326 地址:扬州市文昌中路20号文昌国际大厦
后台登陆 备案号:苏ICP备20000675号-1; 苏公网安备32100202010798号

关注微信